上海杉达学院
211 |
985 |
双一流 |
综合
上海市
本科
省重点
民办
7608
勤奋求是开拓创新
021-50210897
http://www.sandau.edu.cn/
更多 >
图片
院校首页
历年分数
历年分数
历年分数
普通类
艺术类
体育类
招生计划
院校计划
投档规则(艺术)
投档规则(体育)
招生政策
招生简章
招生资讯
探校攻略
探校攻略
探校攻略
探校攻略
探校攻略
探校攻略
院校首页
> 招生简章
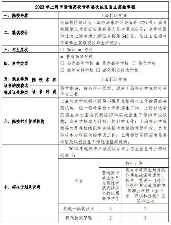
上海杉达学院2023年上海市普通高校专科层次依法自主招生章程
2023-03-02 09:07:38 分享至:
招生简章
招生资讯
上海杉达学院2023年上海市普通高校专科层次依法自主招生章程
2023-03-02 09:07:38